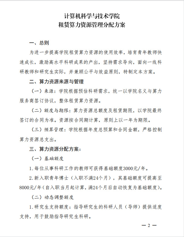
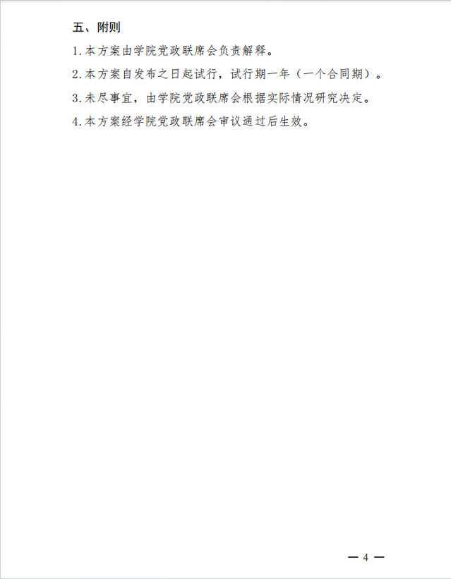
williamhill英国中文租赁算力资源管理分配方案

作者:综合办 更新时间:2025-06-12 点击数:10

 


联系我们
地址:WilliamHILL中国西校区9号教学楼
邮编:0533-2783479
电话:0533-27834
邮箱:jsjxy@sdut.edu.cn
© WilliamHill·威廉希尔(VIP认证|有限公司)中文官网-Official Website 版权所有

学院公众号